Our fascinating research on the diversity of genomes within the banana family in The genome assembly of Musa beccarii & evolution of banana family genomes: extensive chromosomal rearrangements & genome expansion by Zheng-Feng Wang, Mathieu Rouard @m_rouard, Gaetan Droc @GaetanDroc, Pat (J S) Heslop-Harrison @Pathh1, Xue-Jun Ge. GigaScience, Volume 12, 2023, giad005, https://doi.org/10.1093/gigascience/giad005 @Gigascience

🍌🧬#GenomeAssembly #Musaceae #Evolution
🧬 The Musa beccarii genome, in a sister genus section to other sequenced bananas, was sequenced using long-read and Hi-C sequencing, generating a high-quality chromosome-scale assembly that sheds light on the evolution and diversity of genomes within the Musaceae family.
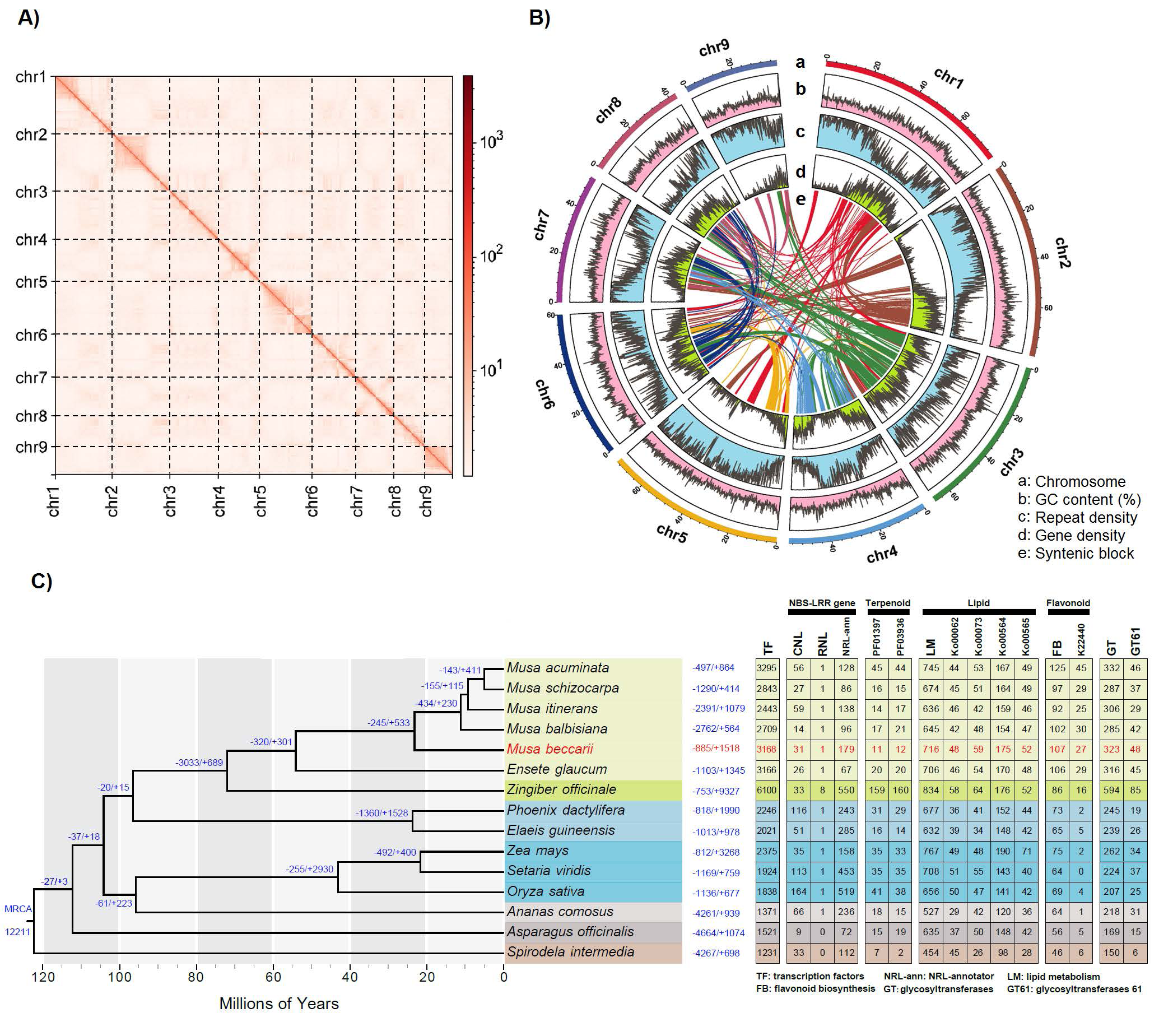
🍌 Interestingly, M. beccarii has a basic chromosome number x=9, like sister genera Ensete and Musella, while most Musa are x=11. By comparing with other Musaceae species, we show extensive genome-wide chromosome fusions/ fissions far beyond differences in chromosome number.

🧪M. beccarii has reduced number of terpenoid synthase genes, related to chemical defense, but enrichment in lipid metabolism genes. TIII polyketide synthase was the most abundant biosynthetic gene cluster (BGC) in M beccarii, but BGCs were not conserved in Musaceae genomes
💻 Genome size of M. beccarii was the largest among known Musaceae assemblies, measuring 570 Mbp. This was due to the expansion of transposable elements and, unusually, an increase in 45S ribosomal DNA rDNA copy number at three pairs of sites, not one in most Musas.
🍃 Overall, the genome assembly of Musa beccarii provides an important genetic resource that enhances our understanding of evolution of Musaceae genomes and the pangenome with fascinating insights into the diversity of genomes within the banana family!
https://doi.org/10.1093/gigascience/giad005 @Gigascience
Background
Musa beccarii (Musaceae) is a banana species native to Borneo, sometimes grown as an ornamental plant. The basic chromosome number of Musa species is x = 7, 10, or 11; however, M. beccarii has a basic chromosome number of x = 9 (2n = 2x = 18), which is the same basic chromosome number of species in the sister genera Ensete and Musella. Musa beccarii is in the section Callimusa, which is sister to the section Musa. We generated a high-quality chromosome-scale genome assembly of M. beccarii to better understand the evolution and diversity of genomes within the family Musaceae.
Findings
The M. beccarii genome was assembled by long-read and Hi-C sequencing, and genes were annotated using both long Iso-seq and short RNA-seq reads. The size of M. beccarii was the largest among all known Musaceae assemblies (∼570 Mbp) due to the expansion of transposable elements and increased 45S ribosomal DNA sites. By synteny analysis, we detected extensive genome-wide chromosome fusions and fissions between M. beccarii and the other Musa and Ensete species, far beyond those expected from differences in chromosome number. Within Musaceae, M. beccarii showed a reduced number of terpenoid synthase genes, which are related to chemical defense, and enrichment in lipid metabolism genes linked to the physical defense of the cell wall. Furthermore, type III polyketide synthase was the most abundant biosynthetic gene cluster (BGC) in M. beccarii. BGCs were not conserved in Musaceae genomes.
Conclusions
The genome assembly of M. beccarii is the first chromosome-scale genome assembly in the Callimusa section in Musa, which provides an important genetic resource that aids our understanding of the evolution of Musaceae genomes and enhances our knowledge of the pangenome.
Z-F Wang et al. https://doi.org/10.1093/gigascience/giad005
